Role
UX/UI designer
Project Coordinator
About
This case study is an exploratory design of the approval portal at a complex healthcare enterprise. My goal was to apply a UX lens to an operational challenge.
This design exploration focuses on improving operational efficiency, reducing manual tracking, and giving stakeholders clearer visibility through dashboards.


01. Project Context
As a Project Coordinator at a healthcare enterprise, I supported internal contract approvals that required multiple handoffs between hiring managers, coordinators, finance, and leadership.
Challenge Observed
The workflow was manual, spread across email, Excel, and SharePoint, and often lacked visibility for stakeholders. Resulting in:
Approval cycles often stalled due to unclear status updates.
Multiple teams duplicated communication, leading to confusion and delays.
Coordinators had to manually update spreadsheets and chase stakeholders.
02. Research
User Groups
I have identified the following user groups that are involved in the current approval process
User Persona - NDA

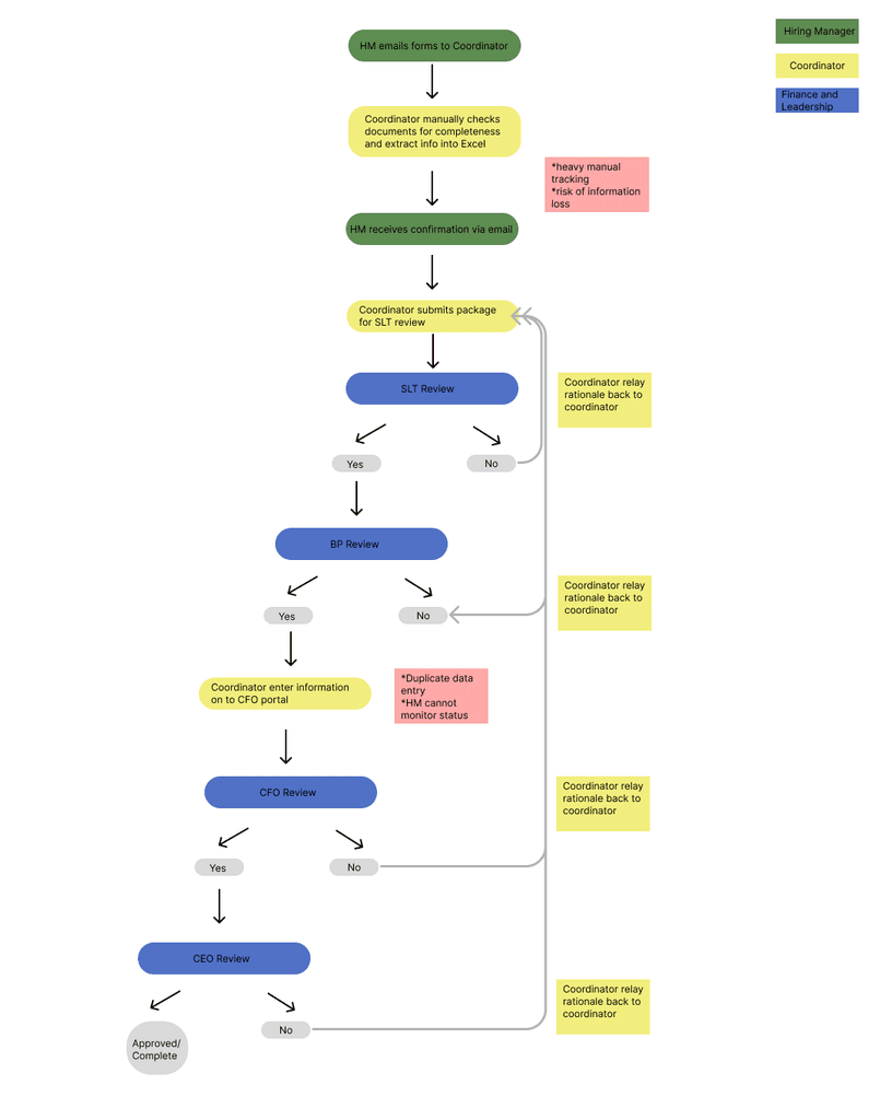
Current Workflow
I have mapped out the current approval workflow
Current Workflow - NDA

Key Insights
Through user group research and workflow mapping, I identified key pain points:
Redundancy: Coordinators duplicated data entry across spreadsheets and SharePoint.
Delays: Leadership approvals stalled without reminders or complete information.
Lack of Transparency: Hiring managers frequently asked, “Where is my request in the process?”
Communication Gaps: Important details were scattered in emails, making tracking inefficient.
03. Proposed Solutions
Based on user research and workflow analysis, I proposed a user-centered dashboard system that streamlines communication, improves visibility, and automates manual processes.
Role-Based Dashboards
Each user group has a dedicated dashboard tailored to their needs.
Hiring Managers: Submit, track, and edit requests directly.
Coordinators: Monitor status, identify bottlenecks, and follow up with approvers.
Leadership: Review prioritized requests and approve with full visibility.
Real-Time Tracking & Transparency
Unified view of all active requests, status, and next approver.
Automatic updates replace manual follow-up emails.
Automated Validation & Reminders
Built-in checks ensure all required information is included before submission.
Coordinators receive reminders for overdue approvals or missing inputs.
Audit Trail & Accountability
Every action (approval, edit, return) is logged automatically.
• Clear rationale for returned requests to improve communication and reduce rework.
04. Dashboard Interfaces
Coordinators Dashboard
To help coordinators efficiently manage multiple contract requests, identify bottlenecks, and maintain oversight without manual spreadsheets.
Hiring Manager Dashboard
To give hiring managers real-time visibility into their contract requests and allow self-service submissions without waiting on manual coordinator updates.
Outcome
By introducing role-specific dashboards, the redesigned portal transforms a manual, opaque process into a transparent, data-driven system.
Coordinators spend less time chasing updates.
Hiring managers gain autonomy and visibility.
05. Reflections
This case study was developed based on my direct observation and experience supporting approval prcess within a large healthcare enterprise. While I designed dashboards for hiring managers and coordinators, I did not include a leadership interface at this stage, as a more thorough understanding of their workflows would require dedicated interviews.
Future iterations would benefit from deeper user research with leadership and finance stakeholders to identify their decision-making pain points and optimize dashboard insights for strategic visibility.

